【南丰县康赣污水环境科技有限公司2026年废水(进水出水)自动监控设施运行维护服务】询比公告
浏览量:26
【南丰县康赣污水环境科技有限公司2026年废水(进水出水)自动监控设施运行维护服务】询比公告
依据【南丰县康赣污水环境科技有限公司】采购计划,对【南丰县康赣污水环境科技有限公司2026年废水(进水出水)自动监控设施运行维护服务进行询比采购,欢迎合格的供应商前来参加。
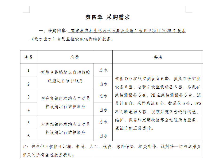
一、采购内容:2026年废水(进水出水)自动监控设施运行维护服务,服务需求详见询价文件。
二、供应商的资格要求
1、具有独立承担民事责任的能力,具有履行合同所必需的专业技术能力,具备有效的营业执照,具备提供和完成本次采购服务资质能力,具有完善的售后服务体系,具有水污染源在线监测系统运维服务企业资质证书一级。
2、所有参与供应商必须完全符合采购要求,否则采购人有权否决供应商报价。
3、采购项目控制价:28.38万元,若响应报价超出此价格,采购方有权拒绝此报价。
三、参与方式
(一)有意向的供应商可在北京时间【2025年12月10日14时00分止,】前登录“江西省国有企业采购交易服务平台”(https://www.jxgqcg.com)或“精彩纵横云采购平台”(https://www.yingcaicheng.com)询比项目公告查看页面点击“立即参加”,并按项目要求上传审核材料(如项目需进行报名审核)。请未注册的供应商及时办理注册审核,注册咨询电话:400-8566-100,因未及时办理注册审核手续影响报名及报价的,责任自负。
(二)供应商需完整填写报价信息,须在报价截止时间前提交报价(如项目有要求则需按要求上传响应文件),逾期责任自负。
(三)具体注册事宜可登录精彩纵横云采购平台网站(https://www.yingcaicheng.com)查看 帮助专区”;平台相关问题也可拨打咨询电话:400-8566-100。
四、项目保证金及平台费用
平台使用费:详见平台;
保证金金额:详见平台;
保证金缴纳方式:报价截止时间前缴纳至相应账号(参加项目后可在项目详情中获取保证金账号);
保证金退回:供应商在项目确定成交结果后可登录平台申请退回原账号,成交供应商需缴纳平台服务费才可申请保证金退回(成交供应商缴纳,服务费标准请看公告上方“平台服务费”)。
五、评审标准
最低评标价法,满足采购要求及资格要求,且报价规范的,总价最低者中标。
六、废标约定
1、投标文件有下列情形之一的,招标人有权废标:
2、投标袋、投标书未按招标文件规定密封的;
3、逾期送达的或者未送达指定地点的。
4、投标文件有下列情形之一的,由评标委员会初审后招标人有权废标:
4.1、无投标人公章并无法定代表人或法定代表人授权代理人签字或盖章的;
4.2、未按规定格式填写,内容不全或关键字迹模糊、无法辨认的;
4.3、投标人递交两份或多份内容不同的投标文件,或在一份投标文件中对同一招标项目报有两个或多个报价的;
4.4、投标人名称或组织结构与资格审查时不一致的;
4.5、未按招标文件要求提交投标保证金;
4.6、保证金来源同一账户,作黑名单处理;
4.7、两个及以上投标单位报价时 IP 地址一致,一并作黑名单处理;
4.8、投标方标书被发现与其他投标方有串标情况,一并作黑名单处理。
5、经招标人对投标文件进行初步审查后,未出现上述任何情况的,其投标文件将交给评标小组进行评审。
七、联系方式
1、采购人名称:【南丰县康赣污水环境科技有限公司】
2、递交投标文件的截止时间及地点:2025年12月10日14时00分止,收件地址:江西省抚州市南丰县琴城镇富溪工业园区南丰县康赣污水环境科技有限公司2楼综合部收。
3、递交方式:直接送达或邮寄,逾期送达则按无效投标处理。
4、联系人:唐女士
5、联系电话:17779498699(微信同号)
